Roles & Responsibilities
This page will explain all the roles and expectations for each key stakeholder in the production process.


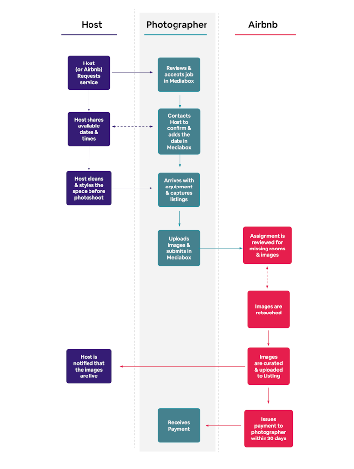
Photographer role & responsibilities
Photographer role
SchedulingIf the Host has not added dates, it’s your responsibility to reach out to them. You can use the suggested email templates found on this page.Photoshoot & Upload
- Capture listing based on assignment’s ‘Style Guide’.
- Show up on time to photograph.
- Capture all deliverables.
- Merge bracketed assets.
- Upload RAWs within 24hrs.
- Facilitate canceling on behalf of the Host.
- Answer Hosts questions.
Photographer code of conduct
- Be prompt for your arrival of the photoshoot and if you need to cancel, do so well in advance.
- Be professional and respectful of our Hosts and their property.
- We welcome all constructive feedback on the pro photo program. Please refrain from sharing this feedback with Hosts.
- Do not conduct offsite transactions or request additional funds from the Host.
- Deliver the content within 24 hours of the shoot so our Hosts do not need to wait.
Host role & responsibilities
Host role
Before photoshoot
- Work with photographer to pick a date of photoshoot.
- Clean and style home before photoshoot.
- Make sure photographer has access to the space they need during photoshoot.
- Review the live images.
- Change the order of the images to their liking.
- Delete unwanted/duplicate images.
- Add descriptions.
Host code of conduct
- Provide accurate and up-to-date information about their property.
- Get their home ready (following our guidance) for the photographers to capture upon arrival.
- Please be on time and considerate of the photographer's schedule.
- Try to refrain from interrupting or directing the photographer during the photoshoot.
Airbnb role & responsibilities
Airbnb role
ToolsDefines creative guidelines. Connect photographers and Hosts. Manage assignment requests. Receive RAW images. Troubleshoot tool issues for Hosts & photographers. Retouching & upload to listing
- Makes selections & retouches photos.
- Uploads to Host’s profile.
- Notifies Host that images are live.
- Issues Photographer payment.
- Answer Host questions.
- Answer Photographer questions.
Airbnb code of conduct
- Maintain the tools needed to facilitate the production and post-production process.
- Ensure professionalism and respect between all parties involved.
- Provide guidance and support to Photographers and Hosts during the production process.
- Define and maintain quality standards at each stage of the production process to ensure consistency and high-quality visuals.
- Handle disputes and concerns with empathy.
Uploading & payment
How to prepare for an upcoming photoshoot, what equipment to use, how long to expect it to take, and more.

Quick navigation
If you know what you’re looking for, click the button below to quickly navigate to that section, or you can continue to browse at your own pace. Otherwise, we suggest starting at the Mediabox set-up section.







